De 1057's zijn nog te koop bij VanDijken (4,50 p.s.)
PLL audiocarrier baseband
- Tjalling PE1RQM
- Forum beheerder

- Berichten: 1091
- Lid geworden op: 09 feb 2007, 22:13
- Roepletters: PE1RQM
- Locatie: Leusden
- Contacteer:
Re: PLL audiocarrier baseband
Mocht je gegadigden zoeken voor afname van een printje, dan doe ik ook graag mee 
De 1057's zijn nog te koop bij VanDijken (4,50 p.s.)
De 1057's zijn nog te koop bij VanDijken (4,50 p.s.)
Re: PLL audiocarrier baseband
Zag ze ook voor een dollar of 2 op ebay. Probleem is dat er weinig alles-in-een PLL's te vinden zijn die zo laag in frequentie gaan.
Re: PLL audiocarrier baseband
Na weer een lange tijd van stilte is het eindelijk zover!
Er zijn op dit moment een aantal printplaten in productie.
Wanneer deze binnen zijn zullen de eerste proefexemplaren gebouwd kunnen worden.
Dan zal ook duidelijk worden of er nog wijzigingen nodig zijn.
Het moet tenslotte een "bouw-zeker" project worden....
Er zijn op dit moment een aantal printplaten in productie.
Wanneer deze binnen zijn zullen de eerste proefexemplaren gebouwd kunnen worden.
Dan zal ook duidelijk worden of er nog wijzigingen nodig zijn.
Het moet tenslotte een "bouw-zeker" project worden....
40 meter? Daar zitten m'n audio carriers....
- Tjalling PE1RQM
- Forum beheerder

- Berichten: 1091
- Lid geworden op: 09 feb 2007, 22:13
- Roepletters: PE1RQM
- Locatie: Leusden
- Contacteer:
Re: PLL audiocarrier baseband
Hoi Pieter,
Mooi werk! Leuk dat je nog bezig bent met het project. Ik houd het in de gaten
Mooi werk! Leuk dat je nog bezig bent met het project. Ik houd het in de gaten
Re: PLL audiocarrier baseband
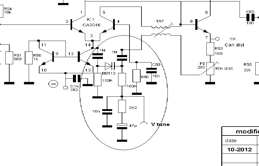
Ik zie op de print een bb405 ? ,wat ik gebruikt heb is een bb112.
PLL heb ik toegepast op de repeater PI6MEP.
Loop Filter is bedacht door Dennis PA4DEN.
Wie weet heb je hier wat aan.
PLL heb ik toegepast op de repeater PI6MEP.
Loop Filter is bedacht door Dennis PA4DEN.
Wie weet heb je hier wat aan.
Ja daar ga je dan met 300000kM/sec....www.pa5rj.nl
Re: PLL audiocarrier baseband
Hallo PA5RJ,
De dimensionering van een loopfilter is afhankelijk van een aantal factoren, waaronder de steilheid van de VCO.
Je kunt dus niet ieder loopfilter straffeloos in een andere schakeling gebruiken.
De BB112 heeft een veel grotere capaciteitsverandering per Volt en daarmee wordt de steilheid van de VCO meteen ook veel groter. (gemeten in kHz of MHz/V)
Om een rustig regelgedrag te krijgen heb ik juist voor de BB405 gekozen, een UHF varicap met een kleine capaciteitsverandering per Volt.
Groeten, Pieter
De dimensionering van een loopfilter is afhankelijk van een aantal factoren, waaronder de steilheid van de VCO.
Je kunt dus niet ieder loopfilter straffeloos in een andere schakeling gebruiken.
De BB112 heeft een veel grotere capaciteitsverandering per Volt en daarmee wordt de steilheid van de VCO meteen ook veel groter. (gemeten in kHz of MHz/V)
Om een rustig regelgedrag te krijgen heb ik juist voor de BB405 gekozen, een UHF varicap met een kleine capaciteitsverandering per Volt.
Groeten, Pieter
40 meter? Daar zitten m'n audio carriers....
Re: PLL audiocarrier baseband
De proefprinten zijn binnen.
Een aantal boards zullen binnenkort door verschillende amateurs gebouwd kunnen gaan worden.
Een aantal boards zullen binnenkort door verschillende amateurs gebouwd kunnen gaan worden.
40 meter? Daar zitten m'n audio carriers....
- Tjalling PE1RQM
- Forum beheerder

- Berichten: 1091
- Lid geworden op: 09 feb 2007, 22:13
- Roepletters: PE1RQM
- Locatie: Leusden
- Contacteer:
Re: PLL audiocarrier baseband
Mooi print Pieter!
Houd ons op de hoogte als de mogelijkheid zich aandient om printen te bestellen (ben je dat van plan?). En als je nog een tester zoekt, dan bouw ik graag mee. En anders lees ik hier wel hoe het allemaal is verlopen.
Houd ons op de hoogte als de mogelijkheid zich aandient om printen te bestellen (ben je dat van plan?). En als je nog een tester zoekt, dan bouw ik graag mee. En anders lees ik hier wel hoe het allemaal is verlopen.
Re: PLL audiocarrier baseband
Alle onderdelen bij elkaar gesprokkeld en aan het solderen geslagen...
De eerste print is gebouwd en ligt op de testbank!
Geen fouten in de print en geen rooksignalen.
Binnenkort de testresultaten...
De eerste print is gebouwd en ligt op de testbank!
Geen fouten in de print en geen rooksignalen.
Binnenkort de testresultaten...
40 meter? Daar zitten m'n audio carriers....
Re: PLL audiocarrier baseband
Ik ben vooral benieuwd naar de ruis op de audiocarriers.
Re: PLL audiocarrier baseband
Hoi Sjef,
Daar vraag je wat...
Het is lastig om daar een goed antwoord op te geven.
Laat ik beginnen met wat ik denk waarom je het vraagt.
Van 3 meter of 60 cm (of 70 cm WFM) kennen we natuurlijk voorbeelden van zelfbouwzenders die je rustig kon bestempelen als ruisbakken.
Ook al werd een signaal goed hard ontvangen, dan nòg was behoorlijk wat ruis te horen. Te veel ruis naar je gevoel.
Dat is het ruisen van de zender zelf en ook wat eigen ruis van de ontvanger.
Nu over de carriers bij een ATV signaal.
Die staan over het algemeen iets van 18 dB zachter dan de beelddraaggolf.
Dat betekent meteen dat de signaal/ruis verhouding per definitie niet fantastisch zal zijn.
Doe de test maar eens door naar je eigen carriers te luisteren en draai het niveau eens flink op.
Hoe harder je ze zet, hoe stiller het wordt.
Uiteindelijk hoor je dan alleen nog maar de ruis van de carriers en de ontvanger zelf.
Bij een carrierniveau van -18 dBc valt de ruis van de oscillatoren eigenlijk in het niet.
Als ik het niveau flink opdraai en goed luister vind ik ze behoorlijk stil.
Ik hou niet zo van ruis en brommetjes dus neem maar aan dat daar aandacht aan besteed is.
Groeten, Pieter
Daar vraag je wat...
Het is lastig om daar een goed antwoord op te geven.
Laat ik beginnen met wat ik denk waarom je het vraagt.
Van 3 meter of 60 cm (of 70 cm WFM) kennen we natuurlijk voorbeelden van zelfbouwzenders die je rustig kon bestempelen als ruisbakken.
Ook al werd een signaal goed hard ontvangen, dan nòg was behoorlijk wat ruis te horen. Te veel ruis naar je gevoel.
Dat is het ruisen van de zender zelf en ook wat eigen ruis van de ontvanger.
Nu over de carriers bij een ATV signaal.
Die staan over het algemeen iets van 18 dB zachter dan de beelddraaggolf.
Dat betekent meteen dat de signaal/ruis verhouding per definitie niet fantastisch zal zijn.
Doe de test maar eens door naar je eigen carriers te luisteren en draai het niveau eens flink op.
Hoe harder je ze zet, hoe stiller het wordt.
Uiteindelijk hoor je dan alleen nog maar de ruis van de carriers en de ontvanger zelf.
Bij een carrierniveau van -18 dBc valt de ruis van de oscillatoren eigenlijk in het niet.
Als ik het niveau flink opdraai en goed luister vind ik ze behoorlijk stil.
Ik hou niet zo van ruis en brommetjes dus neem maar aan dat daar aandacht aan besteed is.
Groeten, Pieter
40 meter? Daar zitten m'n audio carriers....
Re: PLL audiocarrier baseband
Hi Pieter,
Daar zeg je inderdaad wat... Ben benieuwd naar de meetresultaten en het schema...
Daar zeg je inderdaad wat... Ben benieuwd naar de meetresultaten en het schema...
- Tjalling PE1RQM
- Forum beheerder

- Berichten: 1091
- Lid geworden op: 09 feb 2007, 22:13
- Roepletters: PE1RQM
- Locatie: Leusden
- Contacteer:
Re: PLL audiocarrier baseband
Ik ben benieuwd of jullie nog nieuws hebben met betrekking tot de basebands. Ik ben toevallig ook bezig om zijn 23cm zender te "upgraden". Daar zit een baseband in wat niet eens die naam mag hebben bijna. Ze hadden zelfs het videofilter er maar uitgehaald! Bovendien stond de UA733 opamp licht te clippen, waardoor het spectraal gezien nou niet echt schoon was. Ik ben dat dingetje weer wat aan het oplappen, maar eigenlijk wordt het nu wel eens tijd voor een echt fatsoenlijke basisband. Ik heb ook nog een P52, maar daar hebben we het al eerder over gehad 
Ik ben benieuwd of ik iets mooiers kan bouwen deze winter
Even voor Roel: is die basisband van PA3FEX al eens ergens gepubliceerd? Dat leek mij een serieus ontwerp en ik heb daar zelfs een print van liggen (jaren geleden bij Harry ge-etst). Alleen heb ik geen enkel onderdeel en ook geen recente informatie met betrekking tot modificaties etc.
Ik ben benieuwd of ik iets mooiers kan bouwen deze winter
Even voor Roel: is die basisband van PA3FEX al eens ergens gepubliceerd? Dat leek mij een serieus ontwerp en ik heb daar zelfs een print van liggen (jaren geleden bij Harry ge-etst). Alleen heb ik geen enkel onderdeel en ook geen recente informatie met betrekking tot modificaties etc.
Re: PLL audiocarrier baseband
Hallo Meneer RQM
Het video deel heb ik een mooiere print van gemaakt,verdere aanpassingen heb ik niet gedaan.
De Carier print is ook een nieuwe print van gemaakt (dubbele carier),nu met buterwurth filter en uitbreiding met PLL.
Het geheel is nu ongeveer 2 jaar in bedrijf bij PI6MEP ....De audio carier's bedoel ik dan!
Bij belangstelling voor de lay-out ff een mailtje doen!
Groet 73
PA5RJ
Het video deel heb ik een mooiere print van gemaakt,verdere aanpassingen heb ik niet gedaan.
De Carier print is ook een nieuwe print van gemaakt (dubbele carier),nu met buterwurth filter en uitbreiding met PLL.
Het geheel is nu ongeveer 2 jaar in bedrijf bij PI6MEP ....De audio carier's bedoel ik dan!
Bij belangstelling voor de lay-out ff een mailtje doen!
Groet 73
PA5RJ
Ja daar ga je dan met 300000kM/sec....www.pa5rj.nl

